爆仓1万美金仅赔131美金?这家平台卡盘遭投诉
#在外汇交易的世界里,行情瞬息万变,机会稍纵即逝——但你有没有遇到过这样的情况:眼看价格即将触达止盈点,点击平仓却毫无反应?订单迟迟无法成交,界面卡顿如“定格”,眼睁睁看着利润缩水甚至爆仓……这,就是令无数交易者头疼的“卡盘”现象。
近期,近日,斑马投诉平台收到了用户关于外汇平台“Exness”交易卡盘的反馈。
(https://www.bmts007.com/complaint/13043.html经用户同意授权转载发布)
#据用户A某(化名)反映,其经历了如下情况:
A某表示,自己是在该平台入金交易的,于2025年11月28号下午15点30分左右,因EX平台出现卡顿情况,最终导致账户爆仓,损失金额达10187美金。
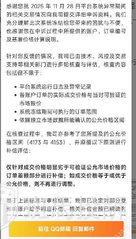
A某表示,后续联系平台反馈问题,平台在12月19号表示可以赔付131美金,并且该笔款项已经到账。但是A某称自己对该平台的赔付标准并不满意,并持续沟通要求赔付剩余资金。



(A某提供邮件截图已授权)
对于爆仓原因,A某提出质疑。A某表示,在11月28日当天,平台的每一笔订单都带有止盈止损,用户认为订单出现了异常进单的情况,进而导致了仓位爆仓。对于平台客服随后解释的“11月28日当天属于全球性质的卡盘,跟平台无关”这一说法,A某并不认同。A某称:“我是在你们平台交易的,我之前亏损那么多都能认可,为什么这一次我不认可?我是受害者!我的钱也不是大风刮来的,出了问题不能让客户承担。”
A某强调,自己可以提供每一笔订单号、每一笔流水等所有材料。同时A某认为,保证交易系统稳定是平台的基本义务,希望平台能承担相应的责任。


(A某提供邮件截图已授权)
针对上述投诉,斑马投诉已第一时间将相关信息反馈给Exness平台,平台方回复如下:感谢您的来函,您反馈的事宜我们已经收到并反馈相关部门,谢谢。如需其它帮助,请随时与我们联系。我们也希望双方能够进行友好的沟通并解决问题。
根据第三方外汇平台安全性查询软件海投的数据显示,Exness平台排名358,成立18年,该平台持有7个相关金融监管牌照,但具体情况需要进一步核实。(这一评分仅供参考,投资者在选择平台时应综合考虑多种因素。)
投资者在选择外汇平台时,应重点关注平台的监管情况、资金安全、交易环境、交易成本和服务质量。一个优质的平台,不仅应该提供安全可靠的交易环境,更应该在客户遇到问题时能够及时、有效地解决。
免责声明:本文内容仅供参考,不构成任何投资建议。本文基于用户A某的投诉进行报道,并不代表本平台立场。外汇交易存在风险,请谨慎投资。本文中使用的截图等素材,均已获得相关权利人的授权。
以下内容为赞助商提供

网赚项目交流+骗局曝光群
扫码进群,获取今日项目最新消息















