账户被封、本金盈利难回!用户投诉这家平台以EA为由拒付本金!
#在外汇市场中,大家对EA自动交易软件应该不陌生,并且还很多人需要借助这个EA来帮我们看盘,行情变化快,几秒钟的一个波动,人眼未必跟得上,机器倒是能反应过来。但这EA到底能不能用,用了盈利了该不该给兑现,这事儿吧,确实容易扯皮。
近日,斑马投诉平台收到了一位用户关于外汇平台“宝龙证券”延迟出金的反馈。
(经用户同意授权转载发布)
#据用户A某(化名)反映,其经历了如下情况:
A某表示,自己是在宝龙证券平台开户入金交易的,其在宝龙的账户分别如下:58911031、58911049、86301283、86301256、58001591。这些账户均有使用EA交易软件辅助,并且经过一段时间的交易,顺利盈利了。


(A某提供的入金截图已授权)
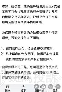
A某表示,在申请出金时,遭遇出金延迟的情况,目前本金和盈利均未到账。邮件联系平台咨询什么原因,具体哪些账户单子出问题,平台以使用EA为由未给,其他方面问题均未得到回复。
A某表示,在2月2号的时候,所有账户都显示无效了,后台也无法登录,希望斑马能够和平台沟通,让平台退回其本金。


(A某提供的邮件截图已授权)
针对上述投诉,斑马投诉已第一时间将相关信息反馈给宝龙证券平台,截至发稿时,我们尚未收到宝龙证券平台的正式回应。我们将保持持续联系,敦促平台提供官方解释和相关证据,促进问题得到公正解决。
为了更全面地了解这个平台,小编也特意看了一下第三方外汇平台安全性查询软件“海投”的数据,数据显示,宝龙证券平台目前排名4918,成立3年,手上有3个金融监管牌照。当然,这个评分只是个参考,具体的监管情况到底实不实,还得投资者自己多长个心眼,综合考虑。
小编觉得,这事儿里有个朴素的道理。做金融服务的,信任比什么都重要。平台觉得用户EA违规,那你就把条款摆出来,把违规的证据亮在桌面上;如果没问题,那该让人家出金就得出金。光是说句“用了EA”就把人账户封了,甚至连个具体解释都没有,这操作确实有点“简单粗暴”了。
投资者在选择平台时,既要看监管、看成本,更要看服务质量。一个优质的平台,不光得技术过硬,还得在客户遇到问题时,能给出一个说得过去的解释。平台如果觉得自己没问题,就把证据摆出来;如果真有问题,该整改就整改。
不管最后真相如何,咱们还是希望市场能更规范一些。投资者别光盯着高收益,平台也别老想着“卡脖子”。大家都按规矩出牌,这外汇生态才能健康下去。
免责声明:本文内容仅供参考,不构成任何投资建议。本文基于用户A某的投诉进行报道,并不代表本平台立场。外汇交易存在风险,请谨慎投资。本文中使用的截图等素材,均已获得相关权利人的授权。
以下内容为赞助商提供

网赚项目交流+骗局曝光群
扫码进群,获取今日项目最新消息












